无需担保、驶出横琴、畅行广东……澳门车主迎来重大利好
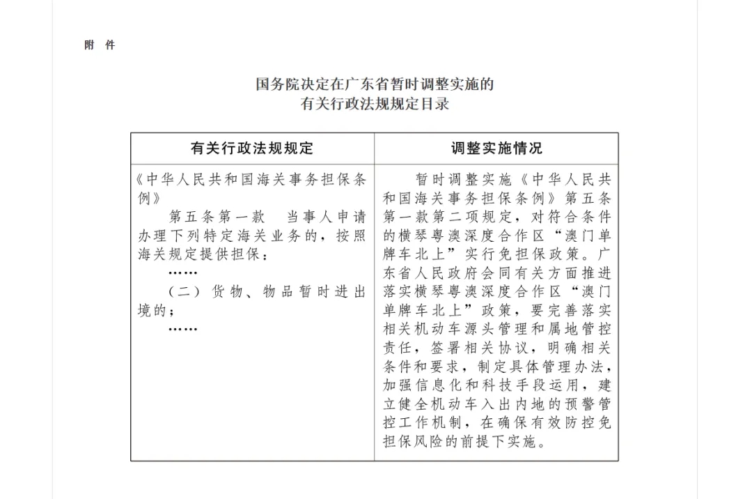
4月2日,中国政府网发布 《国务院关于同意在广东省暂时调整实施有关行政法规规定的批复》 (国函〔2026〕25号),同意自即日起在广东省暂时调整实施《中华人民共和国海关事务担保条例》的有关规定,对符合条件的澳门机动车经横琴粤澳深度合作区暂时入出广东省其他区域实行免担保政策。


▲ 中国政府网发布《国务院关于同意在广东省暂时调整实施有关行政法规规定的批复》。来源/中国政府网
这意味着,横琴“澳门单牌车北上”政策取得里程碑式突破,琴澳“双向奔赴”再添强劲动力!
从“横琴限定”到“畅行广东”
对于许多澳门车主来说,横琴“澳门单牌车”并不陌生。这项政策自2016年12月20日正式落地,让澳门居民可以驾驶单牌车进入横琴。此后,政策多次放宽条件、扩容配额,申请对象从最初的横琴投资、工作、购房的澳门居民,逐步扩大到年满18周岁的澳门居民。
但此前存在一个“痛点”——横琴“澳门单牌车”虽然享有无需预约、每天不限次数出入境的便利,却不能离开横琴合作区。
而“澳车北上”政策(2023年1月1日起实施)虽然可以经港珠澳大桥进入广东其他城市,但需要预约,且与横琴“澳门单牌车”只能二选一。
此次国务院批复的免担保政策,意味着横琴“澳门单牌车”首次获准驶出横琴,进入广东省其他区域,真正实现“北上”!
免担保:为何如此重要?
根据《中华人民共和国海关事务担保条例》原有规定,横琴“澳门单牌车”北上出合作区行驶,应当依法向内地海关提供担保。这意味着车主需要缴纳一定金额的保证金或提供其他形式的担保,增加了通关成本和时间。
此次国务院同意暂时调整实施该条例,对符合条件的车辆实行免担保政策,将大幅简化通关流程,降低澳门车主的跨境出行成本,进一步提升通关便利化水平。
琴澳“双向奔赴”已呈爆发之势
政策的利好效应,早已在数据中显现。
据珠海边检总站横琴边检站统计,2026年一季度,横琴口岸累计验放出入境人员超922万人次、出入境车辆超108万辆次,同比分别增长31.7%和46.5%,双双创下历史同期新高。
随着“一签多行”“琴澳旅游团”等便利政策深入实施,跨境通勤、旅游、研学等多元需求加速释放,两地居民“双向奔赴”日益频繁。一季度,内地居民经横琴口岸出入境超616万人次,同比增长27.2%;澳门居民出入境人数达233万人次,同比增长42.8%。
软硬件升级同步跟进
制度创新的同时,横琴口岸的承载能力也在加速扩容。
澳门经济财政司司长兼合作区执委会主任戴建业透露,目前横琴一线通道每日通关车辆约1万辆次,单牌车登记数量已超1.1万。
为应对持续增长的通关流量,横琴口岸查验通道数量将由现69条大幅增加至113条,工程预计今年7月底完成,力争9月前投入使用,届时客流高峰期整体通关效率预计可提升六成五。
同时,相关部门将推动车辆通道“人脸+虹膜”智能通关试点智能化升级改造,构建更智能、更高效、更便捷的口岸通关环境。
何时能真正上路?
戴建业表示,澳门特区政府正朝着今年上半年落地实施的目标推进横琴“澳门单牌车”出岛。
目前,横琴“澳门单牌车”新管理办法和驶出横琴合作区条件等政策实施细则及信息化系统正有序推进。
这意味着,最快今年上半年,符合条件的澳门车主就能驾驶单牌车从横琴口岸进入,无需担保、无需预约,一路北上畅行广东!
结语
从2016年的400个配额,到2022年全面取消配额限制;从只能在横琴行驶,到如今获准北上畅行广东;从需要提供担保,到实行免担保政策——横琴“澳门单牌车”政策的每一步演进,都是琴澳深度融合的生动注脚。
随着此次国务院批复的落地实施,澳门居民融入大湾区将更加便捷,琴澳“半小时生活圈”正加速从蓝图变为现实。
(据中国政府网、央视新闻、南方网等综合报道)