2025年10月9日,最高人民法院在(2025)最高法法复19号答复中明确指出,对社区、单位推荐公民代理人范围应作限缩解释,被推荐人应限于本社区、本单位人员。
这一立场明确了《民事诉讼法》第六十一条中“当事人所在社区、单位推荐的公民”的具体范围,终结了实践中因推荐范围过宽导致的公民代理乱象。
制度背景:什么是公民代理?
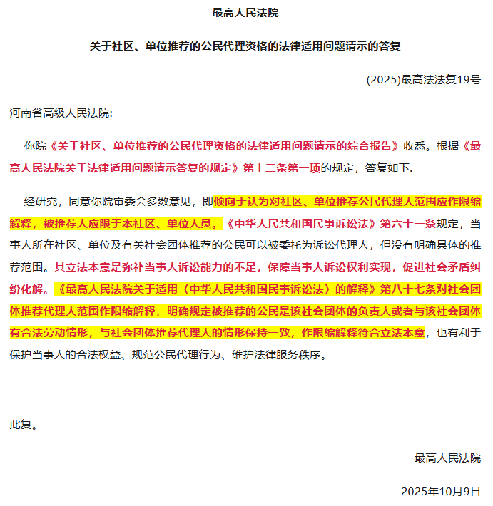
我国民事诉讼代理制度采取“律师代理为主,公民代理为辅”的模式。根据《民事诉讼法》第六十一条,可以被委托为诉讼代理人的人员主要有三类。 第一类是专业人员,包括律师和基层法律服务工作者。第二类是基于特定身份关系的个人,即当事人的近亲属或者工作人员。 第三类就是此次最高法答复的核心——由当事人所在社区、单位以及有关社会团体推荐的公民。公民代理制度设立的初衷,是为了弥补当事人诉讼能力的不足,保障当事人诉讼权利实现,促进社会矛盾纠纷化解。 长期以来,法律对“社区、单位推荐的公民”是否必须是本社区、本单位人员没有明确规定。实践中,社区、单位为其居民或员工推荐诉讼代理人时,既可以推荐本社区、本单位人员,也可以推荐其他人员担任诉讼代理人。 问题浮现:公民代理乱象频发 然而,这种灵活性在实务中逐渐演变为问题。由于推荐范围缺乏明确限制,部分推荐组织可能跨区域、跨单位进行推荐,这为“职业公民代理”提供了生存空间。 一位执业律师在其实务观察中指出,他曾多次碰到因公民代理资格认定混乱引发的程序问题。 例如在一个人身侵权纠纷案中,对方当事人找的代理人是一外地“XX协会”推荐的,可后来查清,这代理人跟推荐单位并无劳动关系,就是靠伪造推荐函接单的“职业代理人”。 这类现象直接导致法院需要额外的时间和精力去核实代理人的资格。在一些案件中,法院甚至需要为此专门召开审查庭,案件进程被无谓地拖延,既浪费司法资源,也增加了当事人的诉讼成本。 统一尺度:最高法的限缩解释 此次最高人民法院在19号答复中明确指出,同意河南省高级人民法院审委会多数意见,即倾向于认为对社区、单位推荐公民代理人范围应作限缩解释,被推荐人应限于本社区、单位人员。 该答复清晰地界定了《民事诉讼法》第六十一条第三项中“当事人所在社区、单位推荐的公民”的范围。 更重要的是,答复中明确表示这一限缩解释是与社会团体推荐代理人的规定保持一致的。根据《最高人民法院关于适用〈中华人民共和国民事诉讼法〉的解释》第八十七条规定,社会团体推荐公民担任诉讼代理人时,被推荐的公民必须是该社会团体的负责人或与该社会团体有合法劳动人事关系的工作人员。 最高法在答复中阐明,这样统一标准“符合立法本意,也有利于保护当事人的合法权益、规范公民代理行为、维护法律服务秩序”。 新旧对比:明确推荐标准的变化 这项答复对民事诉讼中的公民代理推荐资格带来了根本性变化。

从表格中可以看出,这一变化的核心在于将推荐资格从“宽泛的开放状态”转变为“有限的、基于实际关联的”状态。
各方影响:对诉讼参与者的现实意义 对于普通当事人而言,这一变化意味着在选择社区或单位推荐的代理人时需要更加谨慎。当事人在委托诉讼代理人前,务必核实被推荐人是否确实属于本社区或本单位。 如果推荐的是社区人员,需要确认其是否实际居住在该社区;如果推荐的是单位工作人员,则需要提供劳动合同、社保缴纳记录等证明材料。 对于法律从业者特别是律师来说,这一变化实际上为正规法律服务提供了更加公平的竞争环境。19号答复实际上是给法律服务市场“挤水分”——把那些靠跨区域、假推荐接单的“职业代理人”生存空间大大压缩。 对法院而言,统一的标准意味着减少了审查代理人资格的不确定性,有助于提高审判效率。法院可以依据明确的标准快速判断代理人资格是否适格,而不必在模糊的地带耗费时间和精力。 风险防范:识别不适格代理人的建议 实践中,当事人和法院都需要警惕公民代理人资格不适格的情形。具体来说,这主要包括以下几种情况: 被推荐人非本社区、本单位人员,即不具备“实质性关联”的;推荐函形式不规范,如无负责人签名或公章;公民代理收取报酬的;提供或协助当事人提供虚假证据。 这些不适格情况可能导致代理行为被法院认定为无效。法律实务中,一旦代理行为被认定为无效,名义代理人在民事诉讼中实施的所有代理行为都将失去法律效力。 已经签署的法律文件也将相应失效,当事人甚至可能因此承担不利后果。 这份看似简单的批复正在基层法院系统迅速产生实际影响,过去因代理人资格争议引发的二审、再审正在减少,案件审理进程明显加快。 随着这一答复精神在各级法院得到贯彻,公民代理制度正从“谁都能推荐、谁都能代理”的宽松状态,回归到“要代理就得有实在关联,要服务就得有专业能力”的规范轨道。 附法院答复原文:

附: 《中华人民共和国民事诉讼法》 第六十一条 当事人、法定代理人可以委托一至二人作为诉讼代理人。 下列人员可以被委托为诉讼代理人: (一)律师、基层法律服务工作者; (二)当事人的近亲属或者工作人员; (三)当事人所在社区、单位以及有关社会团体推荐的公民。 《最高人民法院关于适用〈中华人民共和国民事诉讼法〉的解释》 第八十七条 根据民事诉讼法第六十一条第二款第三项规定,有关社会团体推荐公民担任诉讼代理人的,应当符合下列条件: (一)社会团体属于依法登记设立或者依法免予登记设立的非营利性法人组织; (二)被代理人属于该社会团体的成员,或者当事人一方住所地位于该社会团体的活动地域; (三)代理事务属于该社会团体章程载明的业务范围; (四)被推荐的公民是该社会团体的负责人或者与该社会团体有合法劳动人事关系的工作人员。 专利代理人经中华全国专利代理人协会推荐,可以在专利纠纷案件中担任诉讼代理人。